|


Warren Cann (Ultravox) posing with the Syntom Electronic Drum Synth
Thanks for stopping by my Syntom project page. If you are like me and are looking for the original article from E&MM magazine, you've likely found a PDF copy of it floating around the web and have discovered it is hopeless trying to decipher it and even harder trying to make anything from the hard-to-read circuit diagram or the impossible-to-make-out PCB overlay. There is not even any point scanning the PCB template in order to make your own PCB due to the low visual quality of the document. If you have arrived here looking for that article, or just want a copy of it to see what I'm talking about, you can download it by clicking here.
Don't get me wrong; I'm extremely grateful to whoever took the time to scan and produce the PDF because if they hadn't, I'd never have been able to find it again. However, due to the low scan quality, it is useful for reference only. The person who did the job has included his or her own parts list due to the list on the scan being illegible and I'm also very grateful for that as it means I can re-imagine the project without having to guess at values on the circuit diagram that are simply too fuzzy to make out with any sense of certainty.
Please let me say at the outset that I mean no disrespect to anyone involved in producing this PDF, nor more importantly do I intend any violation of the copyright of the original publishers or author (Clive Button, writing for Electronics and Music Maker magazine); all rights and credit go to them/him for the original article. I must stress I am not making any money from supplying the article here and nor am I claiming any kudos or responsibility for anything to do with the design or functionality of the Syntom drum synthesizer; all this must go to Clive Button and the team at E&MM magazine. I don't know where they are now, or the current state of the copyright and who holds it; what I have done is re-drawn the circuit diagram into one that can be easily read and followed by others looking for information about the Syntom and have also produced my own version of the PCB design and made all of this available for download here. If anyone has any problem with me doing this, I will remove these pages, or add reference, or give credit where due. Please contact me with your concerns and we can work it out.
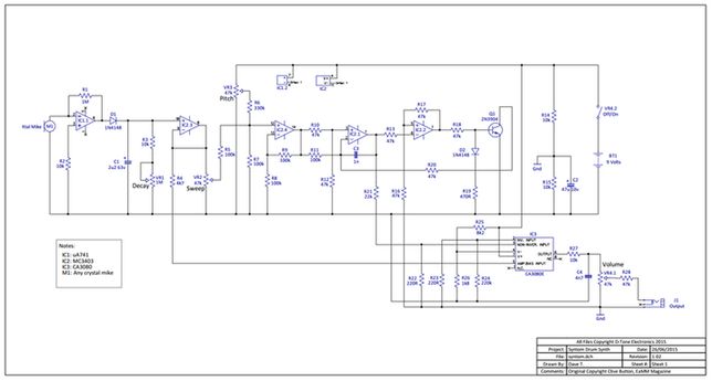
Re-drawn Syntom Circuit Diagram. Click to view full-sized PDF. Right click and 'save link as' to download to your computer.

Note: The two power connections representing positive and negative connections to IC1 and IC2 shown near the centre/top (battery positive) line of the circuit appear to have no connectivity on the negative pins; instead they are shown 'pointing' to Net1, which is battery negative on my diagram. This is already 'built in' to the PCB design, however, if making your own board or building the project on strip-board/Vero-board or similar, just know that the negative connections on those ICs point to battery negative.
Re-designed Syntom Printed Circuit Board - Click for larger version. Note this is NOT the original board shown in the magazine/PDF! This is 'my' version of the board. Actual board size is exactly 103mm x 47mm. Adjust your printer's scaling until you get the right print size. Note this is already 'flipped' or mirrored. If you want the Diptrace PCB files to print/etch/produce your own board, see below.

And here's the component overlay for 'my' board - Click for larger version. Note the wire link between R12/R10 and R22/D2.

PDF showing the parts list or Bill of Materials (BoM) for the Syntom - Click to view full-sized PDF. Right click and 'save link as' to download to your computer.

Here's a Diptrace-rendered 3D image of the circuit board - Click for a larger image.

If you use Diptrace, the software I used to create the schematic/circuit diagram and design the printed circuit board, (and you should use it because it is excellent and they have a free version available), you can download the files I used here. These files are zipped/rar'd, along with the Diptrace library files I used which have many custom components used in this project. You can of course use your own component libraries but mileage may vary in size and shape on the PCB. I have also included a P-Cad compatible netlist and a P-Cad Ascii file for those interested. If you don't know what those last files are, don't worry, you don't need them.
Notes on the project.
I've used PCB-mounted screw terminals for connecting some of the pots and the output jack to the board. You can use PCB pins or direct soldering to the board if you don't want to go down this road. Just make sure the pads/conacts you are soldering to are the right ones!
There is one wire link located between R12/R10 and R22/D2 on the board - remember to include this or the drum won't work!
The On/Off switch can be a standalone SPST switch or you can use a pot-mounted switch on the volume control, though pots with switches on the back seem to be getting rare/more expensive these days.
The mounting holes shown are 2mm in diameter but you can make them whatever size you want to fit your enclosure or to suit whatever screws you have on-hand. Just beware of nearby PCB tracks when drilling your mounting holes.
Make sure all polarised components go in the right way around. These are clearly marked so you shouldn't have any trouble matching the component to the board but do be careful. D1, D2, IC1, IC2, IC3 and C1 and C2 are the components in question. The only connection not as plainly marked as the others is the battery header pins. The positive terminal is closest to the B in the BT1 marking; if you flip the board you will see the negative terminal/PCB pad is connected to the copper pour on the board by a few 'spokes'; you want to connect the positive lead to the one not connected to the pour.
The Mic can be wired to the header either way around. If you are able to take the crystal mic apart (most have a removable back), you can use this to screw the mic directly to the case of your drum. The better the physical connection, the more sensitive and responsive the drum will be to your hits.
Use shielded cabling for the output jack but note the 'negative' or shield side is not connected to the copper pour or battery negative. The output 'floats' above actual ground and if you connect the shield to the copper pour or battery negative the project will not work. The design is such that the battery supplies both a positive and a negative voltage to the circuit and thus a virtual earth or ground is created. While the copper pour on the board is connected to battery negative this is not ground as such. There are two 'GND' symbols on the circuit; these simply denote that those two nets are connected together but they are not connected to the copper pour/battery negative. As long as you follow the circuit you won't get into any trouble.
The original project was mounted in a suitable 'jiffy' box type enclosure with a clamp fitted to allow it to be clamped onto existing drums or some kind of stand. There is no reason you cannot mount the circuit board inside any shaped enclosure; years ago I had my dad vacuum form a couple of plastic 'bowls' for me (he had a machine to do that sort of stuff) and I simply used two and joined them together to make a more classically-styled drum-shaped syndrum. I cut a circular piece of hard rubber (about 3 mil thick) and stuck this on the top for the drum 'skin' and the mic was screwed to the underside of the top bowl. The jacks and pots were arranged around the sloped sides and the unit looked like a UFO from the old Gerry Anderson TV series. I used an old mic stand fitting attached to the bottom bowl and the whole thing could be mounted on any suitable stand - I'd intended this one to be a stand-alone drum, not mounted to the rim of an existing drum as in the article - and it worked beautifully. I made two of these for different drummers and wish I had them now; sadly I'm not sure where they ended up. Use your imagination; anything will do for a case or box, as long as it can withstand being hammered all night by a half-drunk drummer!
There's not much more to add for this project. The Syntom has to be heard to be appreciated and it is a professional level instrument that can be used in any live or studio situation. If it's good enough for Warren Cann to use on stage with Ultravox, it's good enough for me!
If you have any questions about this project don't hesitate to contact me; I'll help where I can.
As I mentioned earlier, I'm not out to make money from the Syntom project. That said, I do have printed circuit boards left over from when I was developing my own version of the board and I am happy to sell these at cost if you cannot make your own. I can also supply other parts for the project if for any reason you can't find them at a store near you. I am also available to troubleshoot this and any other electronic projects you might be having problems getting going (I advertise this service in the excellent Silicon Chip magazine, which I advise you to subscribe to due to it being one of the best magazines out there for the electronics enthusiast). Simply contact me and we'll see what we can do to get you going.
Happy building! Dave Thompson, June 2015.
|